A2DACIA - Dual Asynchronous Communication Interface Adapter for Atari 8-bit

Moderator: bbiernat

Post Reply
User avatar
pancio
Administrator
Posts: 78
Joined: 18 September 2013, 23:02 - Wed
Location: SILESIA

A2DACIA - Dual Asynchronous Communication Interface Adapter for Atari 8-bit

Post by pancio »

Hello everyone!

I would like to show you my last project which will be use to communicate between any RS232 device and Atari 8-bit (with some limitations). You may use this interface e.g. as Linux terminal, or terminal for ESP8266/AVR and many many more. The project is based on R65C52 IC (Rockwell) which is still available on the market (like eBay). PCB was created on the CART/ECI shape - this is limitation as well but I may rearrange PCB for others Atari models :-)

The software will be made soon... if anyone will do it himself :-)

Project was made as Free Hardware under Creative Commons BY-NC-SA 4.0.This means - you can do it yourself, for private use. Commercial use is possible after obtaining the authors' consent.

The discussion regarding topic (in Polish) you may find on: http://www.atari.org.pl/forum/viewtopic.php?id=15354

A2DACIA schematic:
A2DACIAv2.1sch.png
A2DACIAv2.1sch.png (32.02 KiB) Viewed 207440 times
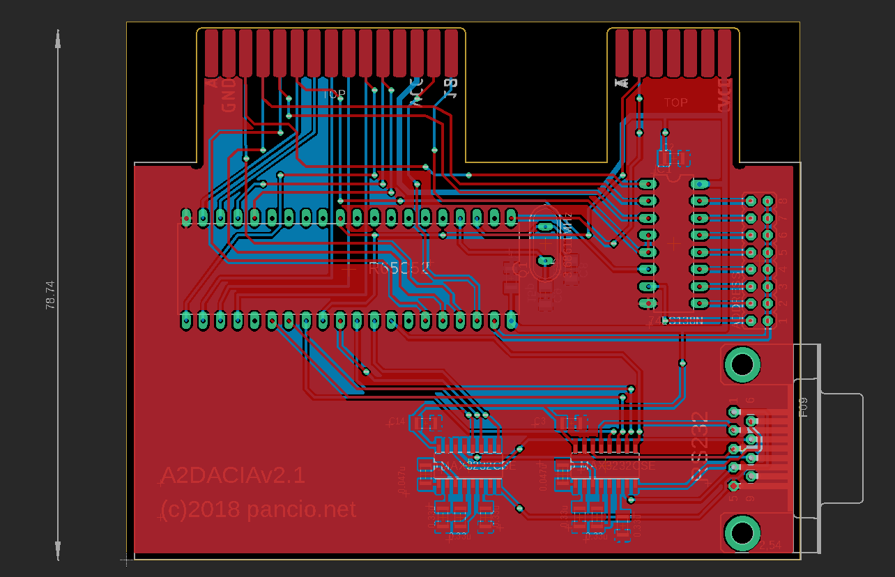
A2DACIA PCB:
A2DACIAv2.1pcb.png
A2DACIA EAGLE files:
R65C52_CART_ECI_v2.1.zip
(50.3 KiB) Downloaded 19846 times
PCB:
a2dacia2.1-laminat.jpg

Post Reply