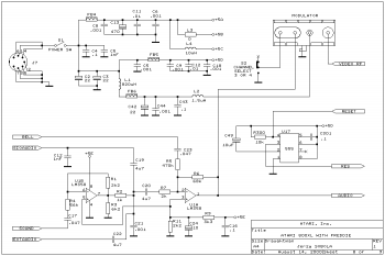
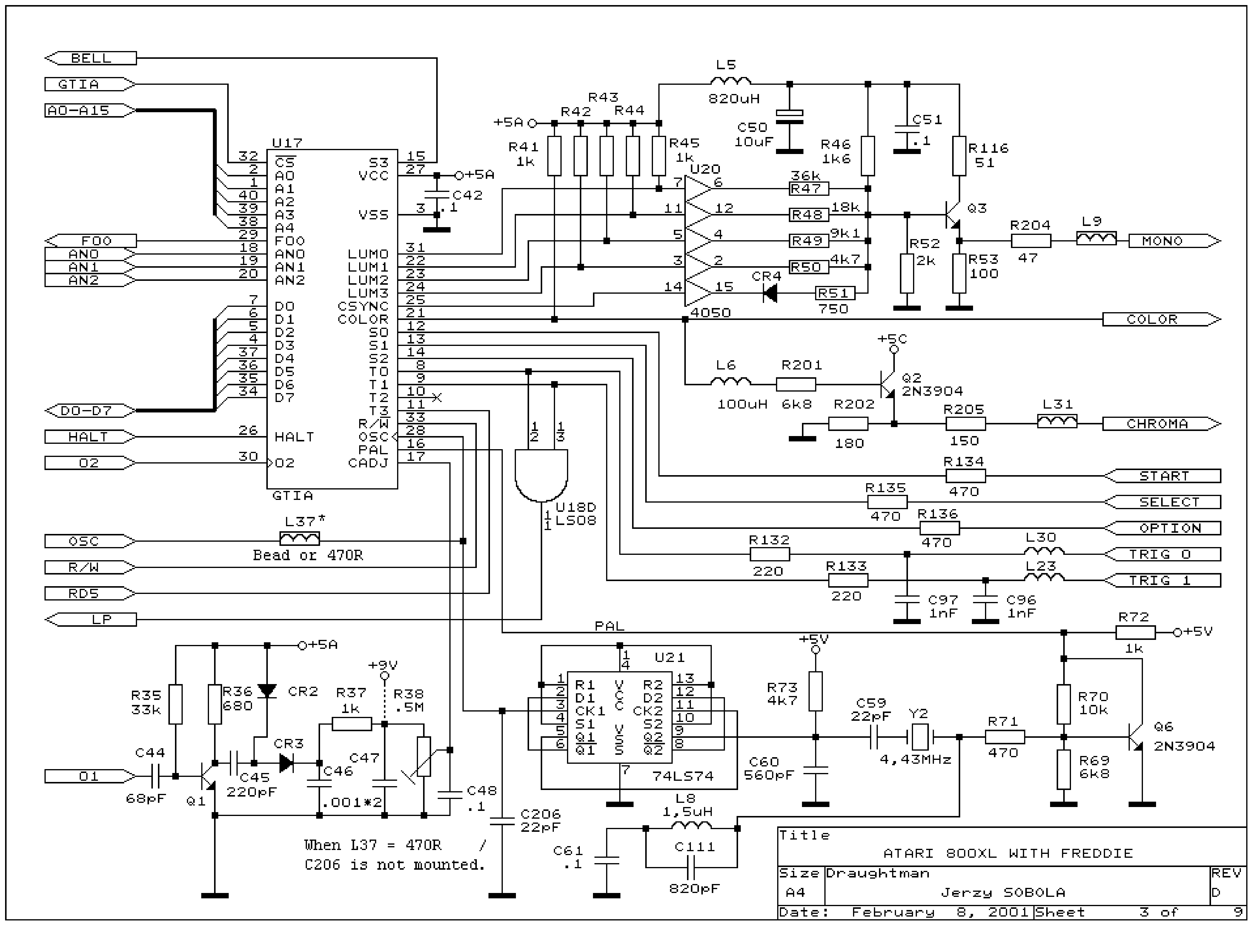
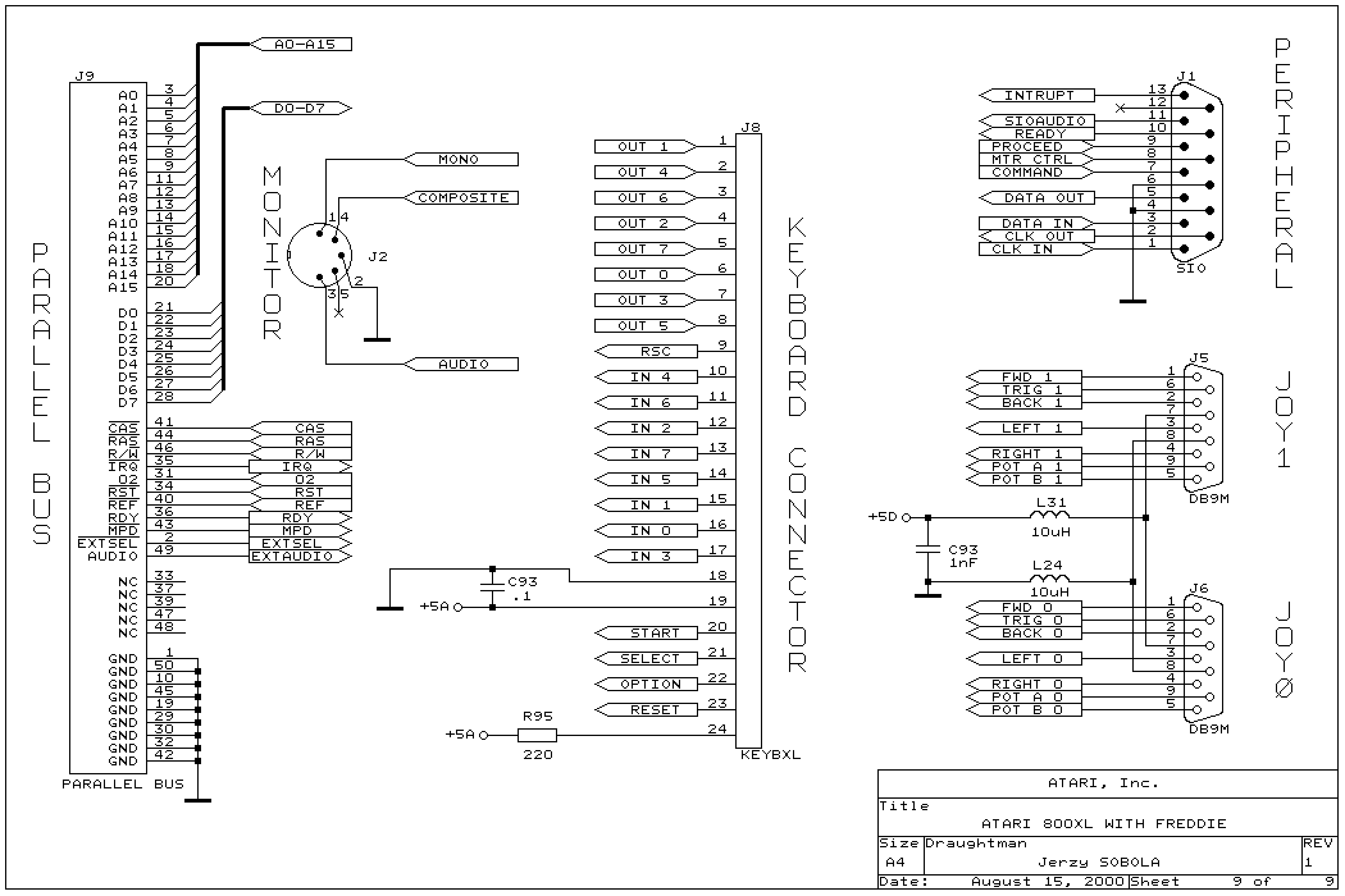
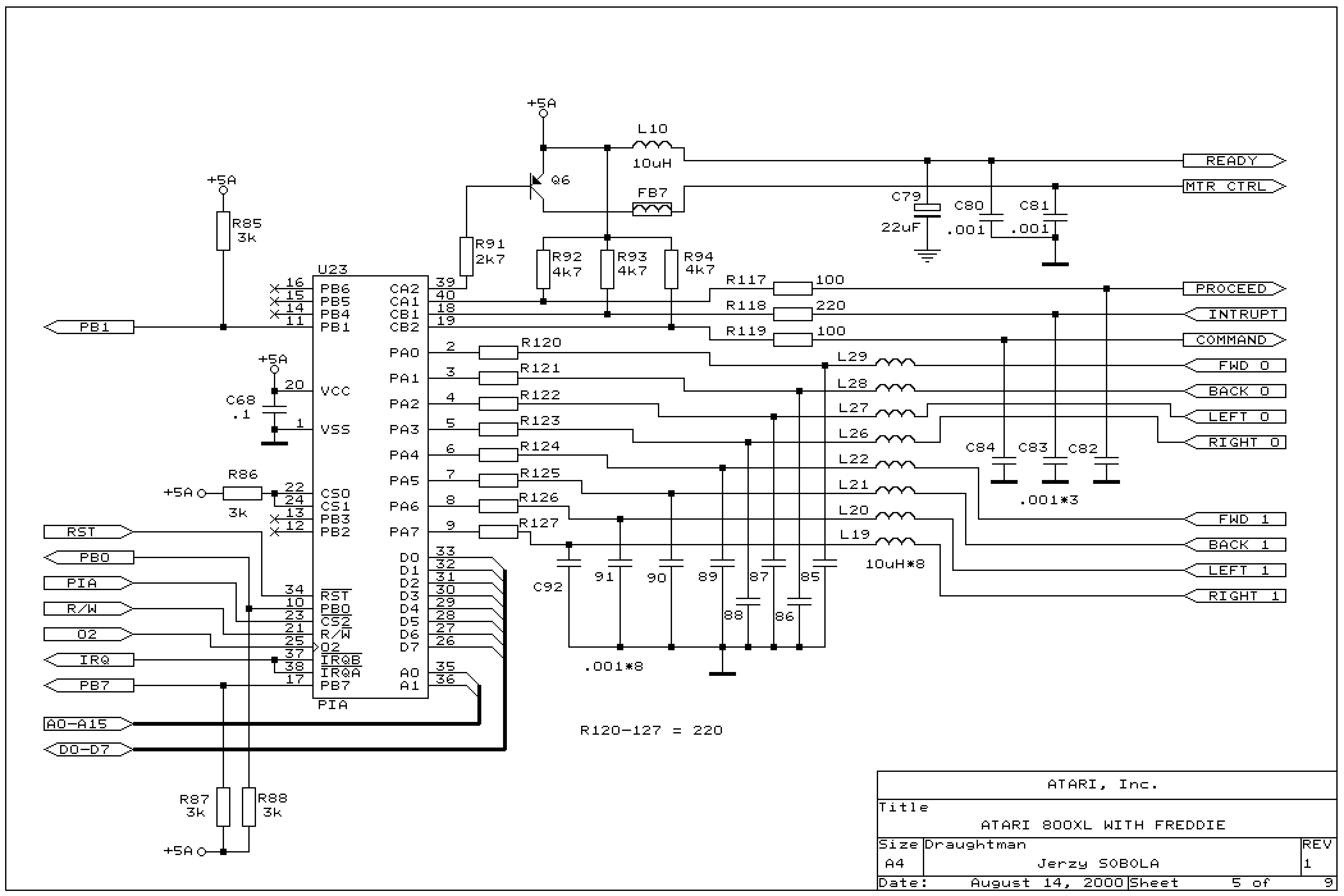
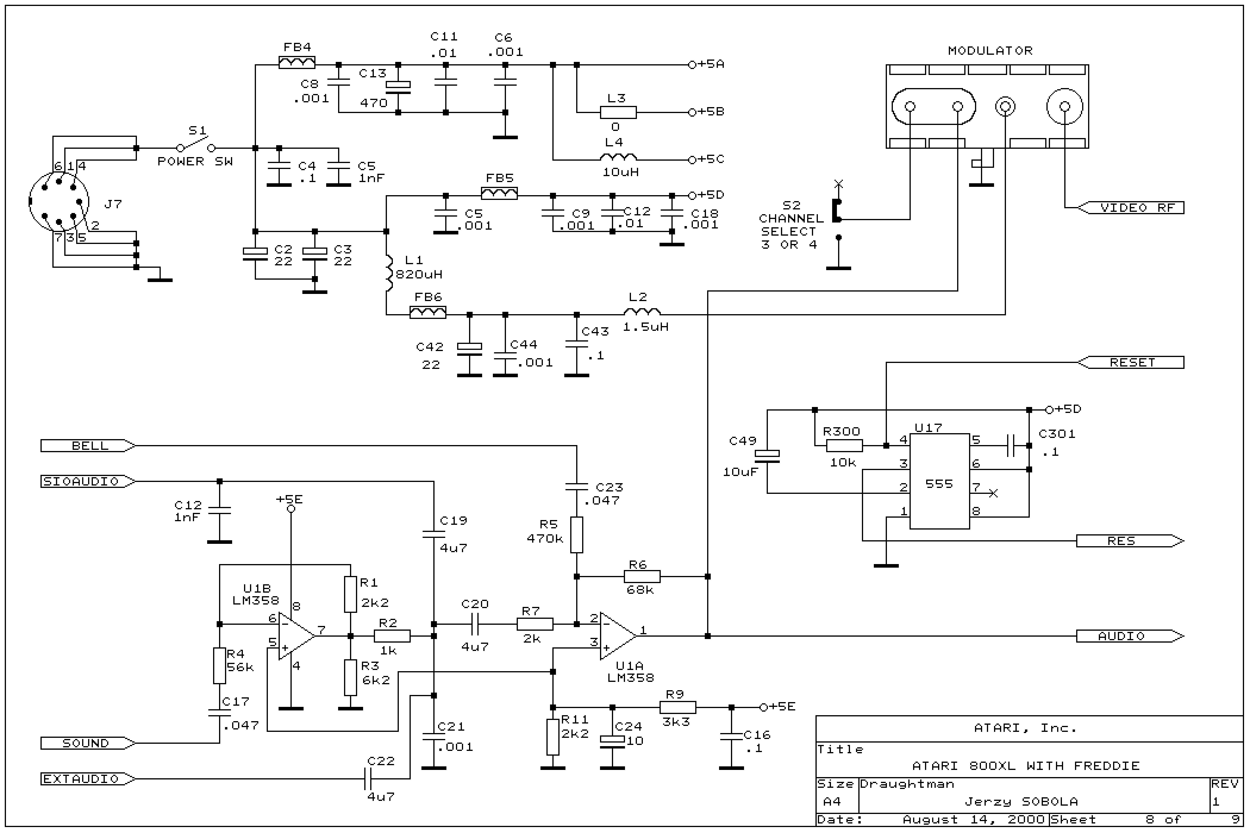
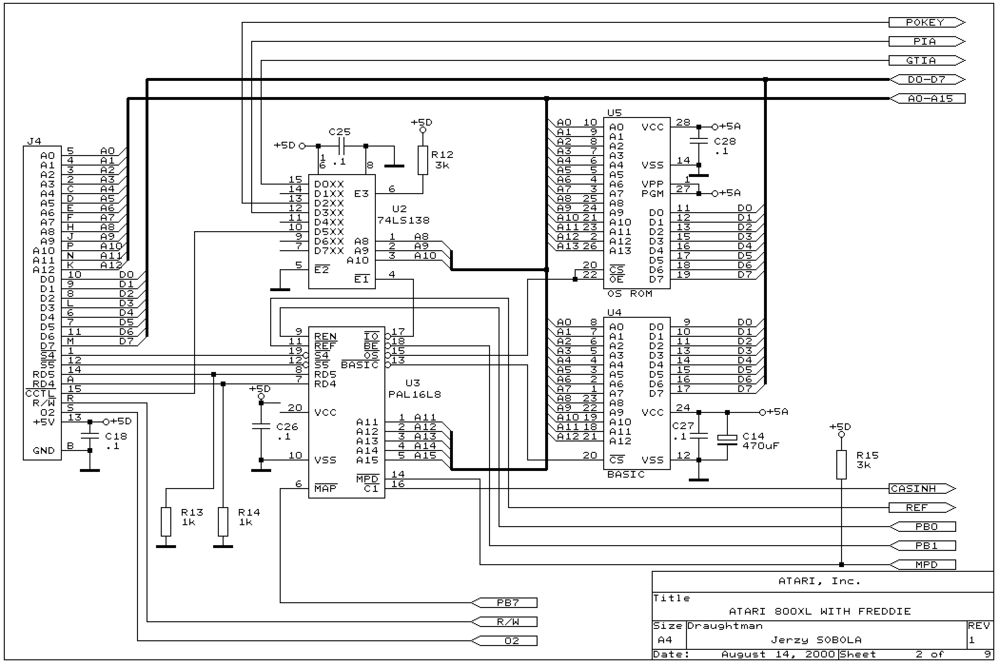
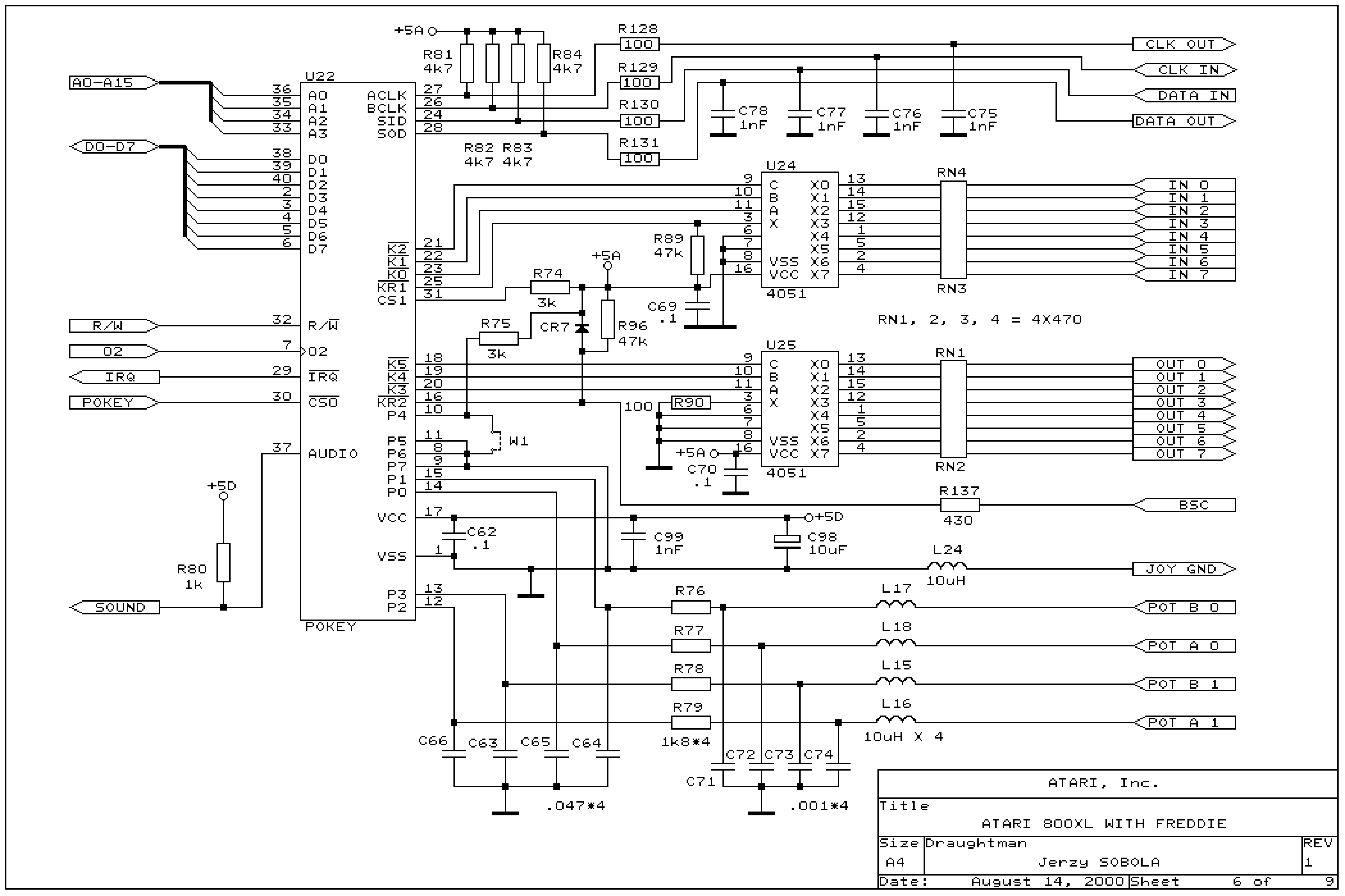
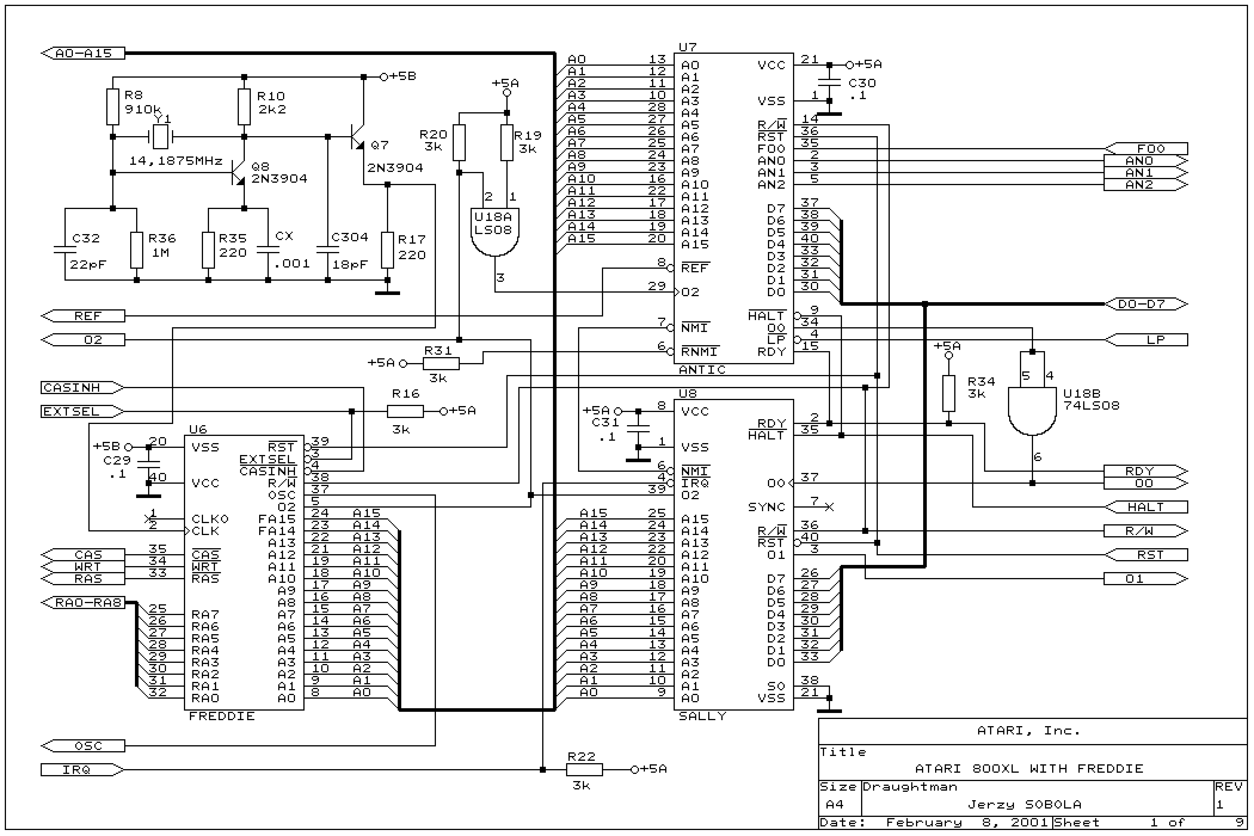
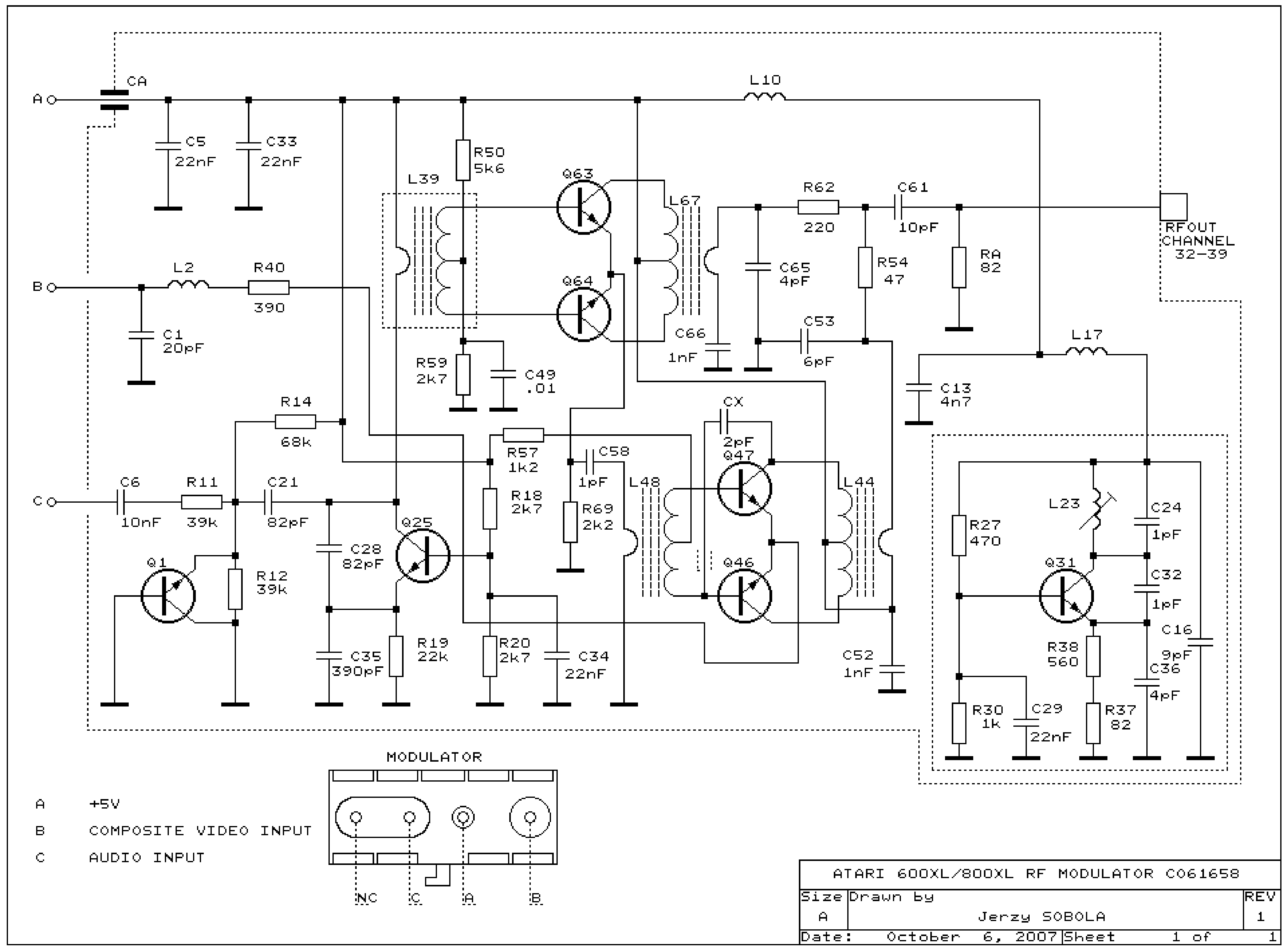
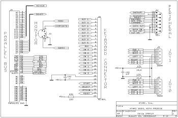
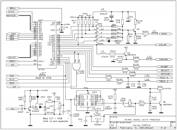
The Atari 800XLF Schematics.
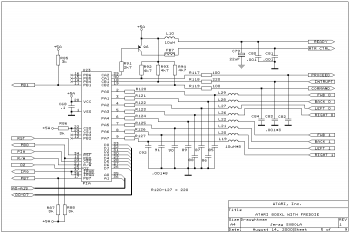
Author: Jerzy Sobola
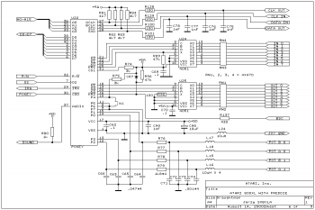
Atari 800XLF Schematic
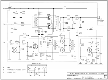
Moderator: bbiernat
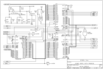
Atari 800XLF Schematic
The Atari 800XLF Schematics.
Author: Jerzy Sobola
Author: Jerzy Sobola
- Attachments
-
ATARI800XLF-SCHEMATIC.PDF- (1.06 MiB) Downloaded 22010 times