[EN] MIDIcarSDX

Moderator: bbiernat

Post Reply
User avatar
pancio
Administrator
Posts: 78
Joined: 18 September 2013, 23:02 - Wed
Location: SILESIA

[EN] MIDIcarSDX

Post by pancio »

Introduction

I would like to present new very usable variant of MIDIcar called MIDIcarSDX. The idea is to have MIDIcar ready to use without any external device, so I decided to add cartridge with SpartaDOSX equipped with PeBe's Player on CAR: device.
MIDIcarSDX Prototype PCB
MIDIcarSDX Prototype PCB
MIDIcarSDX.png (324.95 KiB) Viewed 390119 times
MIDIcarSDX working prototype
MIDIcarSDX working prototype
MIDIcarSDX.jpg (505.6 KiB) Viewed 390119 times
Features
By default SpartaDosX is running just after Atari power on. If you want to disable this feature (e.g. need to run SDX form other source like AVG/SUBcart) push button on MIDIcar during boot process. Working mode (SDX/noSDX) is marked as status LED.
If you want to run MPC (MIDI player) just type:

Code: Select all

CAR:
then

Code: Select all

X CMCP
or

Code: Select all

X CMCP /ADXXX
if MIDIcar wasn't detected properly (change /DXXX to valid address)

t.b.c.
Attachments
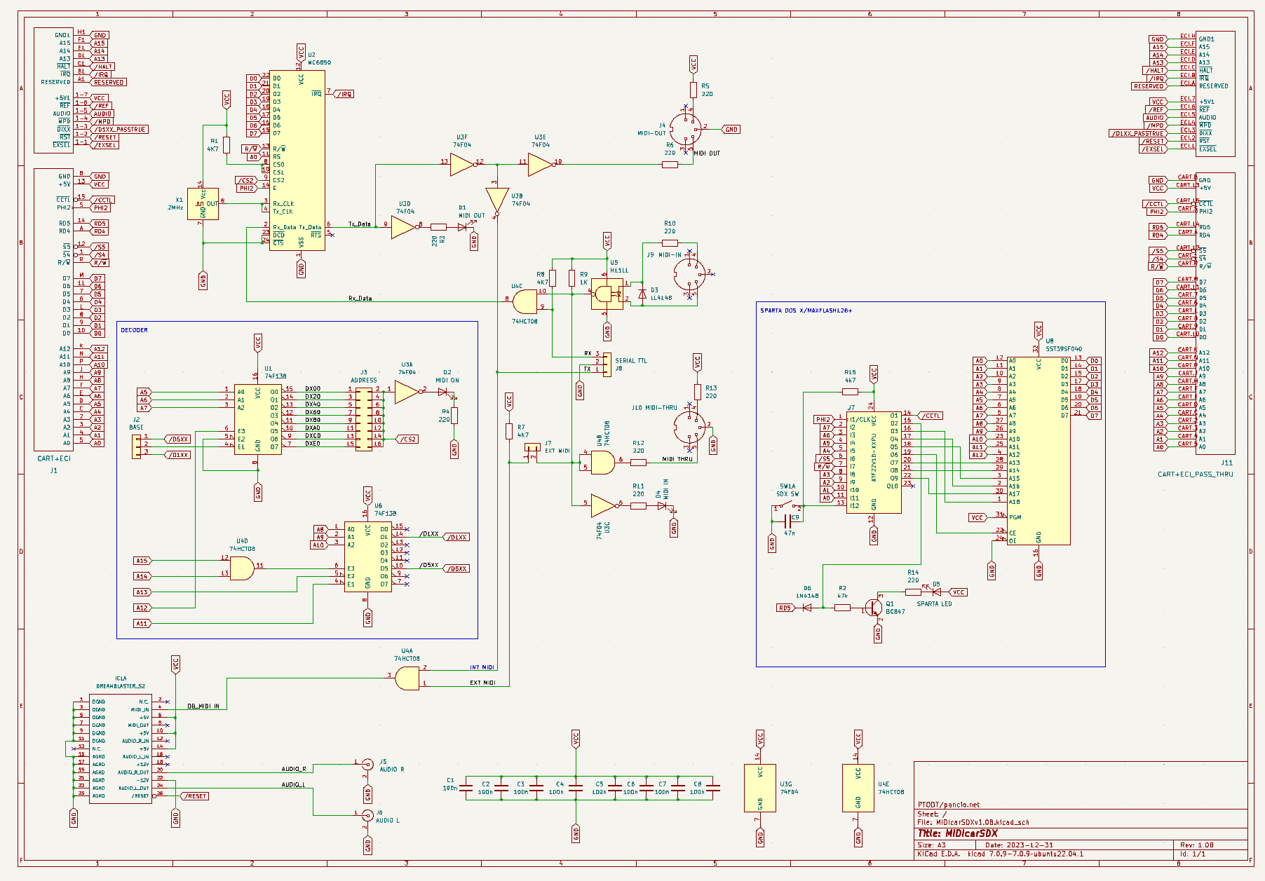
Schematic
Schematic
MIDIcarSDX-sch.png (262.67 KiB) Viewed 390109 times

Post Reply