[EN] SavoNARA: VBXE2VGA/SVIDEO - CXA1645

Moderator: bbiernat

Post Reply
User avatar
pancio
Administrator
Posts: 78
Joined: 18 September 2013, 23:02 - Wed
Location: SILESIA

[EN] SavoNARA: VBXE2VGA/SVIDEO - CXA1645

Post by pancio »

I would like to present another interesting interface that allows the processing of RGB signals from VBXE into very good quality SVIDEO and CVBS signals. The interface described below also allows you to connect two VGA receivers or a receiver and a converter to HDMI without compromising the quality of the SVIDEO and CVBS output.

SavoNARA: VBXE2VGA/SVIDEO is the next project created as part of the activities of PTODT (Polskie Towarzystwo Ochrony Dziedzictwa Technicznego, which means the Polish Society for the Protection of Technical Heritage), founded for the protection of technical heritage, especially in the field of informatics and computers. I encourage you to visit the association's website and support our activities:

Polskie Towarzystwo Ochrony Dziedzictwa Technicznego/


License Information
The project was made as Free Hardware under the Creative Commons BY-NC-SA 4.0 license. This means that you can make it yourself, for private use. Commercial use is possible after obtaining the authors' consent.


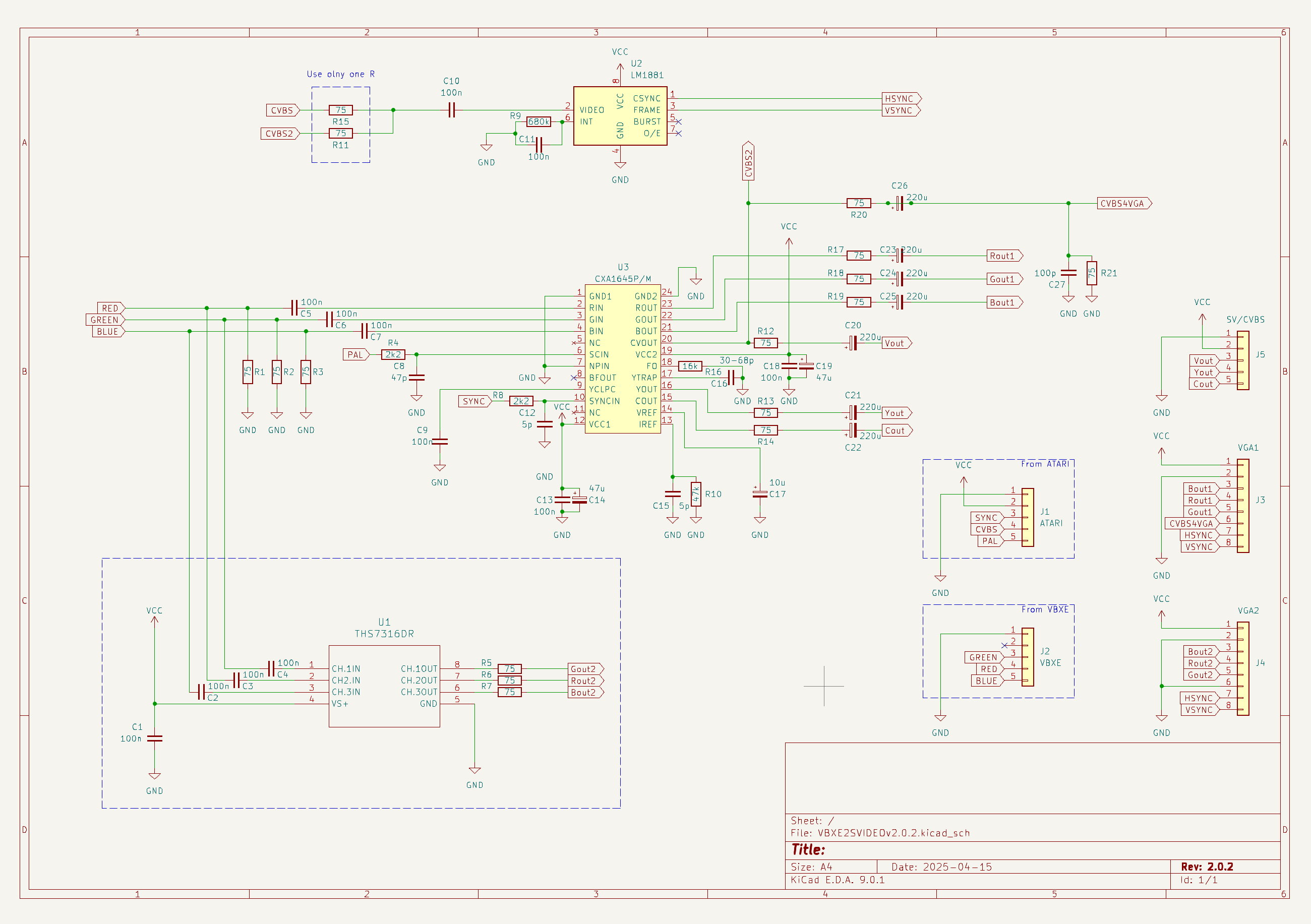
Schematic
The device structure is shown in the diagram below:
SavoNARA: VBXE2VGA Schematic
SavoNARA: VBXE2VGA Schematic
SavoNARA-VBXE2VGAv2.0.2-schematic.png (207.5 KiB) Viewed 390375 times
FIX 1.
We are discovered one issue with synchronization when black picture were displayed. C27 shall be changed to value 470pF instead 100pF as shown on schematic:
Fix 1
Fix 1
savonara-vbxe2vga-fix1.png (20.74 KiB) Viewed 389506 times



t.b.c.
Attachments
sAIOnara-XEv2.0R3.zip
(643.5 KiB) Downloaded 66051 times
VBXE2SVIDEOv2.0.2.zip
SavoNARA: VBXE2VGA - KiCAD files
(624.32 KiB) Downloaded 67596 times

Post Reply